$0+

Day Running Lights - Using PIC-12F629, Altium Designer 15, PCB Design

Buy this

Day Running Lights - Using PIC-12F629, Altium Designer 15, PCB Design

$0+

Hardware-pro.com PCB Design

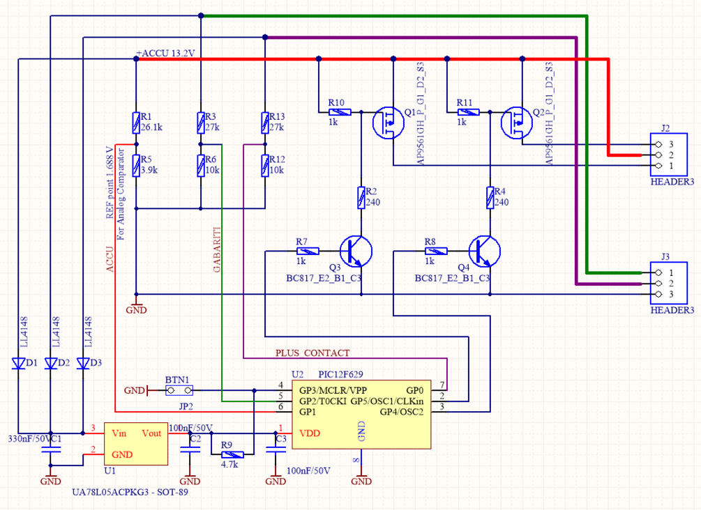
The Day Running Lights for Car Front Halogen Lamps. (P-MOS Transistors compatible for cars, where the Lamps are controlled by +ACC  (Positive Voltage).

=  =  =  =  =  =  =  =  =  =  =  =  =  =  =  =  =  =  =  =  =  =  =  =  =  =

And now, you can get this excellent project for a really symbolic price!

It took a few days to be developed and created.


PCB Design includes Schematics, which are connected to the SCH Fully Routed PCB.

PCB is Ready for the post-process export (Drill & Gerber Files) and then to manufacture PCBs.


Note:

You need to develop your own PIC Microcontroller program!  

The Firmware is not included!

Used Microcontroller: Manufacturer: Microchip -> PIC-12F629.


Tips:

Use Internal Analog Comparator. 

For a Lead-Acid Accumulator 

Programmer's Tip:  Use the internal Reference Source & its Calibration, for precise detection of 13.2 Volts. (This threshold Level is selected as a good point in the State Machine).

Over This Voltage, It Points - there is a Charging State of the lead-acid, etc. Working Vehicle Engine.


Zip File Content:  Altium Designer PCB Project.

DRL1.0.PCBDOC,

DRL1.0.SchDOC, 

DRL1.0.PCBPRJ


Original Design made by a Hardware Expert

Copyright Protected 2019  Do not Re-Sell This Product!

$
Buy this

Zip file content: DRL1.0.PCBDOC, DRL1.0.SchDOC,  DRL1.0.PCBPRJ

Powered by